ホーム
お知らせ
学校からの案内
入学者選抜情報
進路状況
関商工オープンスクール
部活動ニュース
商業科ニュース
工業科ニュース
学校案内
学校概要
各種紹介動画
沿革
校舎紹介
教育課程
アクセス
年間行事
部活動
学科紹介
機械科
課題研究
メッセージ
電子機械科
課題研究
メッセージ
建設工学科
課題研究
メッセージ
総合ビジネス科
コース
メッセージ
Q&A
シラバス(工業)
シラバス(商業)
各種案内
生徒・保護者の皆様へ
学校評価
警報発表時の対応について
学校感染症について
PTA活動
指定制服追加注文
証明書の発行
同窓会
令和7年度 中堅教諭等資質向上研修(小中義)受入れ可能日一覧
English Page
学校からの案内
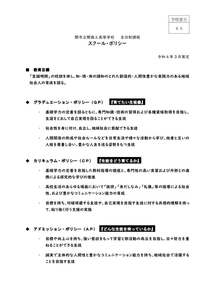
関商工高校 全日制課程 スクール・ポリシー
関商工高校スクール・ポリシー.pdf
PDFファイル
202.9 KB
ダウンロード
tagPlaceholder
カテゴリ:
学校からの案内
トップへ戻る